160m Аллё!? ...или где народ и энтузиасты
-
r9o-11
- Сообщения: 197
- Зарегистрирован: 15 апр 2011, 06:32
- Откуда: Искитим, НСО
- Благодарил (а): 108 раз
- Поблагодарили: 17 раз
160m Аллё!? ...или где народ и энтузиасты
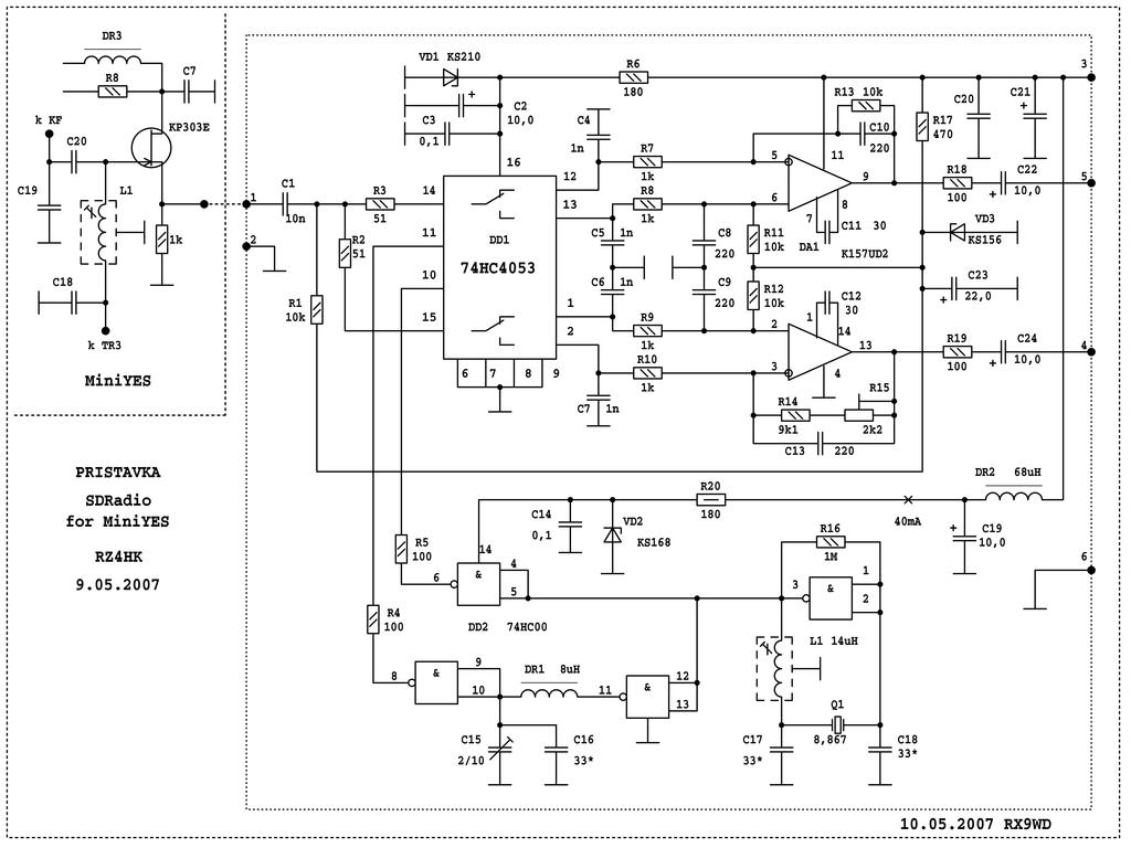
Усиление в схеме можно снизить по "НЧ" - или уменьшить сопротивления в обратной связи операционных усилителей (допустим, в два раза), или (что мне кажется лучшим вариантом) добавить шесть резисторов - 4 по 510 Ом и 2 по 5,1 кОм.
Схему с ошибкой нарисовал - сейчас исправлю...
Отправлено спустя 19 минут 41 секунду:
Чем перерисовывать, проще схему SDR приставки от Геннадия Брагина посмотреть: И получается, что если добавлять резисторы, то и ещё два конденсатора понадобится ставить (ёмкости - такие же, как и в цепи ОС ОУ).
Схему с ошибкой нарисовал - сейчас исправлю...
Отправлено спустя 19 минут 41 секунду:
Чем перерисовывать, проще схему SDR приставки от Геннадия Брагина посмотреть: И получается, что если добавлять резисторы, то и ещё два конденсатора понадобится ставить (ёмкости - такие же, как и в цепи ОС ОУ).
Андрей
Реклама
-
ГРАНИТ
- Сообщения: 2142
- Зарегистрирован: 21 ноя 2011, 21:14
- Откуда: NO14TH
- Благодарил (а): 119 раз
- Поблагодарили: 60 раз
160m Аллё!? ...или где народ и энтузиасты
То есть предлагаете понизить уровень сигнала не на входе, а на выходе платы сдр, что бы "не грузить" звуковую карту?
Попробовал аттенюатор -20db перед входом на плату сдр, планка перегрузки поднялась до отметки 59+45. Уже не плохо, правда немножко начинают пролазить шумы самой карты или какойто цифровухи. Множество параллельных полосок и очень плотно стоящих в некоторых участках панорамы. Особо не мешают, на слух едва заметны, просто их видит глаз.
Наверно придется балансировать аттенюаторами между тремя огнями
Усиление на плате сдр, аттенюатор по входу на плату и аттенюатор перед УВЧ или обойтись без него.
Отправлено спустя 6 минут 5 секунд:
Попробовал аттенюатор -20db перед входом на плату сдр, планка перегрузки поднялась до отметки 59+45. Уже не плохо, правда немножко начинают пролазить шумы самой карты или какойто цифровухи. Множество параллельных полосок и очень плотно стоящих в некоторых участках панорамы. Особо не мешают, на слух едва заметны, просто их видит глаз.
Наверно придется балансировать аттенюаторами между тремя огнями
Отправлено спустя 6 минут 5 секунд:
Что то не пойму куда их прикладывать? Опишите вместо каких "номеров" по вашей схеме или по моей.r9o-11 писал(а): (что мне кажется лучшим вариантом) добавить шесть резисторов - 4 по 510 Ом и 2 по 5,1 кОм.
73! RX9O - Дмитрий.
-
r9o-11
- Сообщения: 197
- Зарегистрирован: 15 апр 2011, 06:32
- Откуда: Искитим, НСО
- Благодарил (а): 108 раз
- Поблагодарили: 17 раз
160m Аллё!? ...или где народ и энтузиасты
Нет, аттенюатор на входе обязателен (до -40...-60 dB (100...1000 раз)), только надо немного "довести схему до ума" - просто в применённом приёмнике нет резисторов, которые входят в "обычную" схему инвертирующего усилителя и номинал которых входит в формулу расчёта коэффициент усиления каскада и от этого, скорее всего, происходит изменение шумовой полки приёмника.
Т.е. в в приёмнике роль R1 выполняют реактивные сопротивления конденсаторов, стоящих после ключей 74НС4052 (22 нФ) и внутреннее сопротивление ключей (надо полагать, динамическое). Реактивное сопротивление конденсаторов меняется от частоты их заряда/разряда, а у ключей есть другая заморочка - их сопротивление в открытом состоянии может зависеть от уровня входного сигнала (рис.1 в даташите). Вот и получается, что шумовая полка на выходе SDR приёмника прыгает от того, что "псевдо R1" имеет переменное значение (наверное, что-то в районе 100 Ом). Ну, а для того, чтобы уменьшить влияние этих элементов, в схему следует ввести какое-то постоянное сопротивление, желательно в разы превышающее "изменяющееся" (в схеме Г.Брагина это 1 кОм (R7...R10)).
- Вложения
-
- MC74HC4052.pdf
- (201.88 КБ) 368 скачиваний
Андрей
-
ГРАНИТ
- Сообщения: 2142
- Зарегистрирован: 21 ноя 2011, 21:14
- Откуда: NO14TH
- Благодарил (а): 119 раз
- Поблагодарили: 60 раз
160m Аллё!? ...или где народ и энтузиасты
Угумс. Только наверно это не получится, вряд ли найдется место для 4 резисторов и возможность перерезать дорожки. Надо посмотреть.
Может пока пойти по другому пути? Посмотреть не звуковая ли карта обделывается, подать на вход уровни через триммер, тем более они уже стоят.
Может пока пойти по другому пути? Посмотреть не звуковая ли карта обделывается, подать на вход уровни через триммер, тем более они уже стоят.
73! RX9O - Дмитрий.
-
r9o-11
- Сообщения: 197
- Зарегистрирован: 15 апр 2011, 06:32
- Откуда: Искитим, НСО
- Благодарил (а): 108 раз
- Поблагодарили: 17 раз
160m Аллё!? ...или где народ и энтузиасты
Можно, конечно.
Но тогда уж и аттенюатор перед ДПФ следует подобрать - операционники примерно в 50 раз усиливают преобразованный сигнал, а это слишком много...
Ну, или хотя бы попробовать запараллелить резисторы 5,1 кОм резисторами 1 кОм...
Нужно ведь добиться такого усиления приёмника, чтобы при отключенной антенне шумовая полка на экране монитора слегка превышала собственные шумы карты.
Но тогда уж и аттенюатор перед ДПФ следует подобрать - операционники примерно в 50 раз усиливают преобразованный сигнал, а это слишком много...
Ну, или хотя бы попробовать запараллелить резисторы 5,1 кОм резисторами 1 кОм...
Нужно ведь добиться такого усиления приёмника, чтобы при отключенной антенне шумовая полка на экране монитора слегка превышала собственные шумы карты.
Андрей
-
ГРАНИТ
- Сообщения: 2142
- Зарегистрирован: 21 ноя 2011, 21:14
- Откуда: NO14TH
- Благодарил (а): 119 раз
- Поблагодарили: 60 раз
160m Аллё!? ...или где народ и энтузиасты
Эт проще, но это скорее всего завтра. Сегодня борьба за розетку... жарко у нас, 40 град в тени, а днем на солнце чуть по прохладнее - 30 град.r9o-11 писал(а): Ну, или хотя бы попробовать запараллелить резисторы 5,1 кОм резисторами 1 кОм...
Отправлено спустя 48 минут 17 секунд:
Японцы появились, что то давненько не слышал их, толи луна помогает.
73! RX9O - Дмитрий.
-
ГРАНИТ
- Сообщения: 2142
- Зарегистрирован: 21 ноя 2011, 21:14
- Откуда: NO14TH
- Благодарил (а): 119 раз
- Поблагодарили: 60 раз
160m Аллё!? ...или где народ и энтузиасты
Кипр пользуется спросом, даже пайлапчик набежал.
Отправлено спустя 15 минут 43 секунды:
Чет какое то чучествие случилось в районе 1830 На Кипр что ли налетели
пока писал, народу набежало... 30 станций наверно
Завтра I/Q дам. Уж и самому интересно, что за паника. 
Отправлено спустя 4 минуты 47 секунд:
Теперь два стало.(С)
Чет какое то чучествие случилось в районе 1830 На Кипр что ли налетели
пока писал, народу набежало... 30 станций наверно
Отправлено спустя 4 минуты 47 секунд:
Теперь два стало.(С)
73! RX9O - Дмитрий.
-
ГРАНИТ
- Сообщения: 2142
- Зарегистрирован: 21 ноя 2011, 21:14
- Откуда: NO14TH
- Благодарил (а): 119 раз
- Поблагодарили: 60 раз
160m Аллё!? ...или где народ и энтузиасты
Некоторая часть накинулась на JT1BV.
Файл не совсем качественный, разъем не дошел в гнездо, поэтому тлг которые выше центральной частоты не в счет.
Центральная частота для ориентира 1843, I/Q 326Мб по ссылке https://yadi.sk/d/1XLMvIwt3Ro2yL
P4/ по азимуту, но за пределами моего сдр, ниже 1820 не беру пока.
Файл не совсем качественный, разъем не дошел в гнездо, поэтому тлг которые выше центральной частоты не в счет.
P4/ по азимуту, но за пределами моего сдр, ниже 1820 не беру пока.
73! RX9O - Дмитрий.
-
ГРАНИТ
- Сообщения: 2142
- Зарегистрирован: 21 ноя 2011, 21:14
- Откуда: NO14TH
- Благодарил (а): 119 раз
- Поблагодарили: 60 раз
160m Аллё!? ...или где народ и энтузиасты
Вернусь к схеме. Накрутил выходные триммеры, получилось примерно 1:10, переменник 5к, движок в положении 500 Ом от общего провода. 59+60, перегрузки нет, только начиная с 59+40 поднимается шумовая полка. Всё что ниже не вызывает возмущений. Только при таком раскладе сильно "выпучивается центральная частота...
раньше она тонула в шумах.
Получается карта гадит всю картину, и в самом деле поколдовать с обратной связью в операционниках что ли. Там у меня вообще 10к стоит.
Не знаю дало это что то или нет, но LY4A и UR0MC кое как слышал в половине 12-го. Сегодня небольшой тест будет, может получится сравнить с прошлым разом.
Отправлено спустя 6 минут 53 секунды:
RK4FD в "копилку", правда последний знак не разобрал (принял как М), еле разбираю.
Получается карта гадит всю картину, и в самом деле поколдовать с обратной связью в операционниках что ли. Там у меня вообще 10к стоит.
Не знаю дало это что то или нет, но LY4A и UR0MC кое как слышал в половине 12-го. Сегодня небольшой тест будет, может получится сравнить с прошлым разом.
Отправлено спустя 6 минут 53 секунды:
RK4FD в "копилку", правда последний знак не разобрал (принял как М), еле разбираю.
73! RX9O - Дмитрий.
- RO9O
- Сообщения: 1008
- Зарегистрирован: 09 апр 2011, 03:12
- Откуда: колхоз "Большое Дышло"
- Благодарил (а): 77 раз
- Поблагодарили: 102 раза
160m Аллё!? ...или где народ и энтузиасты
если ты слышал их в пол 12го днем, то это круто !
73! Александр СухареFF