Разбираем усилитель "по запчастям", считалочки, опыт.

ГРАНИТ
Сообщения: 2142
Зарегистрирован: 21 ноя 2011, 21:14
Откуда: NO14TH
Благодарил (а): 119 раз
Поблагодарили: 60 раз

Разбираем усилитель "по запчастям", считалочки, опыт.

Сообщение ГРАНИТ » 11 дек 2024, 16:18

... и тишина...
Ладно, зайдем с другой стороны
Geuge писал(а):
10 дек 2024, 18:34
при питании от разных фаз напряжение будет меньше, чем при питании от одной фазы.
На сколько меньше? Какое напряжение будет если вторичные обмотки включить последовательно?
Придется наверно мостырить третий транс на 3Ф.
73! RX9O - Дмитрий.

Реклама
Geuge
Сообщения: 1609
Зарегистрирован: 26 апр 2011, 13:52
Благодарил (а): 10 раз
Поблагодарили: 104 раза

Разбираем усилитель "по запчастям", считалочки, опыт.

Сообщение Geuge » 11 дек 2024, 19:16

ГРАНИТ писал(а):
11 дек 2024, 10:44
Это под нагрузкой или без?
и под, и без.
А если по конденсатору в каждый мост, будет равноценно питанию от одной фазы сети или лучше, больше. Может под нагрузкой меньше просадка или фильтрация лучше...
Больше не будет. Будет столько же, при чуть меньшей просадке.
Как можно извратиться с 2-мя трансами и фазами, что бы получить выпрямленное от 3000 до 3600 Вольт. Четыре не надо :)
Трансы имеют на вторичке примерно по 950 при питании от сети 220В (на самом деле в сети 235) Впендюрить им по входу по 380 ?...
включить междуфазно - напряжение повысится. Но трансы сгорят.

ГРАНИТ
Сообщения: 2142
Зарегистрирован: 21 ноя 2011, 21:14
Откуда: NO14TH
Благодарил (а): 119 раз
Поблагодарили: 60 раз

Разбираем усилитель "по запчастям", считалочки, опыт.

Сообщение ГРАНИТ » 11 дек 2024, 20:39

Еще не факт. Что то легко они запускаются с конденсаторами.
На сколько напряжение меньше, если каждый транс от своей фазы, а выходные обмотки последовательно? При 2Ф и 3Ф. (есть "некий" третий трансформатор, примерно с такими же параметрами) Или может хитрая схема выпрямителя найдется.
73! RX9O - Дмитрий.

Geuge
Сообщения: 1609
Зарегистрирован: 26 апр 2011, 13:52
Благодарил (а): 10 раз
Поблагодарили: 104 раза

Разбираем усилитель "по запчастям", считалочки, опыт.

Сообщение Geuge » 12 дек 2024, 18:22

ГРАНИТ писал(а):
11 дек 2024, 20:39
Еще не факт. Что то легко они запускаются с конденсаторами.
пусковой ток зависит от Esr конденсатора, R первички, R вторички, Ls тр-ра, качества проводки и немножко от диодов. Будем считать?
На сколько напряжение меньше, если каждый транс от своей фазы, а выходные обмотки последовательно?
Полтора раза, если я правильно понимаю. Завтра посчитаю.

ГРАНИТ
Сообщения: 2142
Зарегистрирован: 21 ноя 2011, 21:14
Откуда: NO14TH
Благодарил (а): 119 раз
Поблагодарили: 60 раз

Разбираем усилитель "по запчастям", считалочки, опыт.

Сообщение ГРАНИТ » 12 дек 2024, 20:14

Geuge писал(а):
12 дек 2024, 18:22
немножко от диодов. Будем считать?
Не, не нада. 80мкФ общей емкости и прямой пуск без "искр" настораживает. Может банки К75-40а деградируют от простоя или стареют... Этот параметр пока не важен.
Надо напряжение добить.
Geuge писал(а):
12 дек 2024, 18:22
Полтора раза,
Вот тут бы по точнее, какой коэффициент для 2Ф и 3Ф.
73! RX9O - Дмитрий.

Geuge
Сообщения: 1609
Зарегистрирован: 26 апр 2011, 13:52
Благодарил (а): 10 раз
Поблагодарили: 104 раза

Разбираем усилитель "по запчастям", считалочки, опыт.

Сообщение Geuge » 13 дек 2024, 06:59

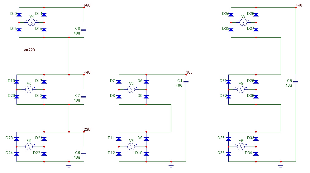
Три фазных источника амплитудным 220 в, каждый выпрямлен мостом.
Если у каждого моста свой конденсатор и все они последовательно - все прозрачно - 220, 440, 660.
Два моста на один конденсатор - вместо 440 становится 380.
Три моста на один конденсатор - вместо 660 становится 440.
220abc.jpg
220abc.jpg (105.36 КБ) 31872 просмотра
Отправлено спустя 18 минут 45 секунд:
ГРАНИТ писал(а):
12 дек 2024, 20:14
Не, не нада. 80мкФ общей емкости и прямой пуск без "искр" настораживает. Может банки К75-40а деградируют от простоя или стареют... Этот параметр пока не важен.
Из всех перечисленных параметр ESR как раз и есть показатель качества конденсатора. Он же дает наибольший* вклад в величину пульсаций напряжения на выходе. Остальные перечисленные влияют в основном на просадку.

Мерять esr можно осциллографом с режимом однократного запуска, бп на любое разумное напряжение и резистором в несколько ом.

______________________________
* - наибольший после емкости. А если esr большой, то и просто наибольший.

ГРАНИТ
Сообщения: 2142
Зарегистрирован: 21 ноя 2011, 21:14
Откуда: NO14TH
Благодарил (а): 119 раз
Поблагодарили: 60 раз

Разбираем усилитель "по запчастям", считалочки, опыт.

Сообщение ГРАНИТ » 13 дек 2024, 10:10

Geuge писал(а):
13 дек 2024, 07:18
Три фазных источника амплитудным 220 в, каждый выпрямлен мостом.
Тут чета я не понял... про 220. Это напряжение уже на конденсаторе или это "переменка" в обмотке? Тогда на конденсаторах должно бы под 300 Вольт быть :? Сколько переменка в схеме, что бы "сообразить" на свои параметры.
И еще вопрос по средней и правой части схемы. Меняется ли что то, если сами обмотки последовательно, а мост только один ? Хотя выражение "последовательно" для нескольких фаз наверно уже никчему :? Поди крути верти их, что так, что эдак...
73! RX9O - Дмитрий.

Geuge
Сообщения: 1609
Зарегистрирован: 26 апр 2011, 13:52
Благодарил (а): 10 раз
Поблагодарили: 104 раза

Разбираем усилитель "по запчастям", считалочки, опыт.

Сообщение Geuge » 13 дек 2024, 11:30

" амплитудным 220 в".
Это означает, что среднеквадратичное = 220/(корень из 2) = 156 в, а подсоединенный у мосту конденсатор зарядится до 220 в, то есть, до амплитудного.

ГРАНИТ
Сообщения: 2142
Зарегистрирован: 21 ноя 2011, 21:14
Откуда: NO14TH
Благодарил (а): 119 раз
Поблагодарили: 60 раз

Разбираем усилитель "по запчастям", считалочки, опыт.

Сообщение ГРАНИТ » 13 дек 2024, 14:16

А ну понял, на "вольтметрах" по 156 переменки. Прикольно получается, что два транса от одной фазы дадут такое же напряжение как три таких же, но от трёх фаз по правой части схемы :shock: (ну без учета просадки фазы и других не полезных :) явлений)

А скажи, по симулятору можно сравнить качество напряжения - пульсации, просадка и проч. если сделать скрещенную схему. Например берем среднюю часть и добавляем еще один такой же трансформатор на третью фазу, но уже со своим мостом и выпрямителем. Напряжение должно немножко подрасти по сравнению со схемой из правой части. И тут вопрос - как это скажется на пульсациях и прочее? И самое главное, что будет при таком скрещивании, если третий транс будет отличаться по напряжению в бОльшую сторону? Насколько это будет ущербно против стандартной схемы :?
73! RX9O - Дмитрий.

Geuge
Сообщения: 1609
Зарегистрирован: 26 апр 2011, 13:52
Благодарил (а): 10 раз
Поблагодарили: 104 раза

Разбираем усилитель "по запчастям", считалочки, опыт.

Сообщение Geuge » 14 дек 2024, 11:14

одно- и двухфазные схемы по пульсациям практически не отличаются. Трехфазная сразу имеет пульсации процентов 20 даже без конденсатора. За что и нежно любима ("мост Ларионова"). Осциллограмма - верхушки синуса с частотой 300 гц. Если одна из фаз будет больше по напряжению получится две верхушки одинаковые, а третья высокая. Неровненько.

Ответить