Диапазон 28 Мгц и автомобильная Си-Би антенна

SSB, FM, AM
ГРАНИТ
Сообщения: 2142
Зарегистрирован: 21 ноя 2011, 21:14
Откуда: NO14TH
Благодарил (а): 119 раз
Поблагодарили: 60 раз

Диапазон 28 Мгц и автомобильная Си-Би антенна

Сообщение ГРАНИТ » 17 июн 2015, 19:50

Мурат Джусупов писал(а):--- можно на каждом выбранном канале плавать +- 10 КГц в поисках станции---
Может и все +-15, а также еще +10 к уже имеющимся кнопочкой *+10КГц*.
Где станция работает на "заводских" прошивках известно только самим прошивателям :D Если куплена у нас и в си-бишном магазине, то наверняка будут сетки по 40 каналов и си-би диапазон. Можно попробовать сделать сброс, типа раскрыть, но этот фокус не всегда работает. Свои сетки каналов удобнее. Одна только засада :lol: всю таблицу частот нужно ввести вручную или если повезет взять уже готовую подходящую таблицу.
73! RX9O - Дмитрий.

Реклама
Аватара пользователя
Мурат Джусупов
Сообщения: 31
Зарегистрирован: 24 май 2015, 00:19
Откуда: Новосибирск
Благодарил (а): 27 раз

Диапазон 28 Мгц и автомобильная Си-Би антенна

Сообщение Мурат Джусупов » 17 июн 2015, 20:06

Всем большое спасибо за помощь, буду выяснять подробности у владельца :)

ГРАНИТ
Сообщения: 2142
Зарегистрирован: 21 ноя 2011, 21:14
Откуда: NO14TH
Благодарил (а): 119 раз
Поблагодарили: 60 раз

Диапазон 28 Мгц и автомобильная Си-Би антенна

Сообщение ГРАНИТ » 17 июн 2015, 20:12

Да, забыл сказать! Если "накосячить" с частотами так и останется до новой прошивки. На каких то каналах у меня получилась другая частота передачи...и иногда нарываюсь на это место и думаю - куда это все подевались :? пока не замечу что частота передачи не совпадает.

Все есть в тырнете, братья казахи :) это давно проходили. Есть пошаговые инструкции, как чего и куда тыкать.
73! RX9O - Дмитрий.

R9OBQ
Сообщения: 425
Зарегистрирован: 15 ноя 2012, 13:43
Откуда: NO15LA
Поблагодарили: 32 раза
Контактная информация:

Диапазон 28 Мгц и автомобильная Си-Би антенна

Сообщение R9OBQ » 17 июн 2015, 21:06

Это вероятно происходит из за того, что станция сохраняет в энергонезависимой памяти любое изменение настроек. Возможно в некоторые моменты происходит сбой записи и прошивка это дело не проверяет. А может сама микросхема тогой...
В любом случае, за ту цену что можно найти энитон, при равных возможностях ничего нет...

ps: шнурок для прошивки поделия где-то валялся
UB9OBE -> R9OBQ

ГРАНИТ
Сообщения: 2142
Зарегистрирован: 21 ноя 2011, 21:14
Откуда: NO14TH
Благодарил (а): 119 раз
Поблагодарили: 60 раз

Диапазон 28 Мгц и автомобильная Си-Би антенна

Сообщение ГРАНИТ » 17 июн 2015, 21:49

R9OBQ писал(а): Возможно в некоторые моменты происходит сбой записи и прошивка это дело не проверяет. А может сама микросхема тогой...
Это скорей всего мои ошибки при вводе, все ж таки рутина ввести 360 частот на передачу и столько же на прием :shock: А вот что бы не того... (это для Мурата), нужно обеспечить контакт по "массе" отдельным проводом и предусмотреть бесперебойное питание для Анитона в момент программирования. Иначе говорят, если питание пропадет во время прошивки, то запросто... того. А также подключить нагрузку или антенну если вдруг включится ТХ, соответственно питание должно быть на это расчитано.
73! RX9O - Дмитрий.

R9OBQ
Сообщения: 425
Зарегистрирован: 15 ноя 2012, 13:43
Откуда: NO15LA
Поблагодарили: 32 раза
Контактная информация:

Диапазон 28 Мгц и автомобильная Си-Би антенна

Сообщение R9OBQ » 18 июн 2015, 09:57

У меня было, что частота передачи сама убежала на 1 кгц...
UB9OBE -> R9OBQ

Аватара пользователя
Мурат Джусупов
Сообщения: 31
Зарегистрирован: 24 май 2015, 00:19
Откуда: Новосибирск
Благодарил (а): 27 раз

Диапазон 28 Мгц и автомобильная Си-Би антенна

Сообщение Мурат Джусупов » 19 июн 2015, 01:22

Купил. Да, прошито только для Си-Би, захватывается только какая то часть любительских 10 метров (от 28 до 28,305 МГц), морзянку и SSB в этом участке пока не слышал (с такой антенной не слишком удивляюсь).

Тангенту нужно будет починить (провод где-то внутри порвался ближе к разъёму). Учитывая хорошую скидку и доставку до Академгородка решил не возмущаться на этот счёт (хотя продавец готов возместить расходы на ремонт). Надеюсь сам с паяльником справлюсь.

Про перепрошивку на другие частоты: возможно появится время на следующей неделе заняться этим вопросом.

igev
Сообщения: 241
Зарегистрирован: 03 окт 2013, 10:05
Откуда: NO14KX
Благодарил (а): 11 раз
Поблагодарили: 18 раз

Диапазон 28 Мгц и автомобильная Си-Би антенна

Сообщение igev » 19 июн 2015, 10:35

С приобретением! Теперь ждать прохождение на 10м, что-то совсем нечасто последние дни :(
... Хотя сносно послушать 24/28/144/430 Мгц можно было бы и на ртл-свисток за 400р и кусок провода ;)
73! UB9OCF Игорь. Коллектив R9OCD.

Аватара пользователя
Мурат Джусупов
Сообщения: 31
Зарегистрирован: 24 май 2015, 00:19
Откуда: Новосибирск
Благодарил (а): 27 раз

Диапазон 28 Мгц и автомобильная Си-Би антенна

Сообщение Мурат Джусупов » 19 июн 2015, 10:58

Спасибо. Сейчас появился новый головняк - отремонтировать тангенту. Придётся покупать простейший тестер, мелкую крестообразную отвёртку (пока винтики ещё не убил кончиком ножа) - похоже где-то обрыв.

Укоротил провод тангенты на 1-2 см, припаял провода тех же цветов. Потом случайно обнаружил, что оплётку массы нужно соединить с корпусом разъёма (иначе на передачу не включается и каналы не переключаются). В общем микрофон судя по всему не работает (может быть обрыв одного из проводов - без тестера или пробника не определить), так как рядом другая рация принимает только сигнал передачи, но без модуляции.

Сначала попробую обратиться в одну контору поблизости, где рации продают, может они отремонтируют.

R9OBQ
Сообщения: 425
Зарегистрирован: 15 ноя 2012, 13:43
Откуда: NO15LA
Поблагодарили: 32 раза
Контактная информация:

Диапазон 28 Мгц и автомобильная Си-Би антенна

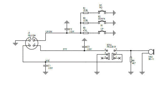
Сообщение R9OBQ » 19 июн 2015, 11:35

Если верить схеме а тангенту
at5555ptt.GIF
at5555ptt.GIF (7.4 КБ) 14454 просмотра
то кнопкой передачи коммутируется и микрофон. А кнопки как известно, это печаль всех сибишек. Свою я за 2.5 года уже разок разбирал и чистил.
UB9OBE -> R9OBQ

Ответить